Loading...

【科技淨水新革命】瑞士水 vs 傳統軟水機:效果、優缺點一次解析

《拍新聞/網記小栗子/台南報導》


許多消費者對於「瑞士水」這款標榜免加鹽、免耗材的軟水設備感到好奇,同時也對其除水垢能力存有疑問:真的有這麼神奇嗎?淨水專家王建翔直接比較瑞士水與傳統軟水機的差異,幫助您全面了解兩者的優缺點,做出最適合的選擇。

 

針對地下水用戶:

傳統軟水機展現卓越淨水效能,能有效去除水中雜質、泥汙及鐵鏽,將地下水轉化為潔淨軟水。經實驗測試,其除水垢效果高達98-99%,且具備耐曬耐高溫特性,使用壽命可超過15年。然而,該設備需佔用較大空間,且每月需固定添加鹽錠,每3-5年需進行大保養並更換耗材及樹脂。

(圖片來源:王建翔提供


針對自來水用戶:

全戶淨水+軟水機組合系統在外觀設計與空間利用上進行全面升級,可滿足4-6口家庭的日常用水需求。該系統除水垢效能同樣達到98-99%的高標準,但需注意每月鹽錠補充及每年全戶濾心更換的維護需求。

(圖片來源:王建翔本人提供

 

以上軟水設備比較適合用於在透天的住戶,因為空間足夠,條件環境限制也比較少。                      

 

接下來就是針對大樓住戶的環境要求及限制,新大樓住戶若能在建案興建階段要求建商進行客變,將全戶總水閥開關改設於陽台位置,或直接選擇已預設此配置的建案,將使後續安裝全戶淨軟水設備的環境更為理想。當陽台空間足夠時,安裝過程需全面考量設備安裝位置動線、配管走向設計、電源插座配置及排水系統安排等關鍵因素。

(圖片來源:王建翔本人提供

 

對於安裝於浴室上方的特殊情況,專業技師提出具體建議。在浴室與陽台相鄰的理想情況下,僅需進行兩個穿牆孔即可完成管線配置;然而當水閥距離陽台過遠時,則建議改採浴室內安裝模式。

(圖片來源:王建翔本人提供


如果不想要每個月加鹽、固定時間更換耗材保養、破壞裝潢、破壞牆面、洗洞配管,以及不插電等等需求,那可以考慮這款超方便的瑞士水軟水設備,此系列特別適合台灣常見的公寓大廈住戶,安裝時僅需接通進水管道,不佔空間且完全不影響原有裝潢,總共有三種等級:

紅色標準版:阻水垢達76%

藍色抗菌版:阻水垢達76%+銀離子抗菌

墨綠高效版:阻水垢達90%+銀離子抗菌+磁性活化水質

(圖片來源:王建翔本人提供


前置淨水設備有二款,分別是手動版及自動版:

手動版適合在透天一樓抽水馬達的位子,每個月固定手動撥鈕一次反洗,把固體雜質清洗乾淨,或是沒有排水設備的地方,例如一樓陽台外推,抽水馬達安裝在室內有裝潢,不易排水等

(圖片來源:王建翔本人提供


自動版適合安裝在大樓,無論是工作陽台或是浴室天花板都很合適,因為每個月手動版撥鈕一次較不方便,當然更多是因為自動版更方便及美觀,只需做好71530天反洗一次的設定,就能全自動達到全屋淨水,平均1-2年更換一次電池即可

(圖片來源:王建翔本人提供

 


瑞士水QA與分析


Q1:瑞士水沒有缺點嗎?

A1:當然有!每款產品設備一定都有缺點,世上不可能有百分百完美的產品也找不到~

 

缺點1:還是會有一點水垢

我們以除水垢達90%的高效版來說,跟傳統軟水設備相比90% V.S. 99%,如果您完全無法接受任何一點點水垢,那建議使用傳統軟水機;如果不介意有一點點水垢,瑞士水乾掉後會剩下一點點水痕水垢,只需要抹布輕輕擦拭,或著沾一點水當作介質來把水痕擦拭掉即可,不需要任何化學清潔劑及物理方式例如菜瓜布等等來清潔。

 

缺點2:瑞士水無法過濾液體雜質及自來水當中的氯

如果家中自來水味道很重,有股非常濃的氯水味道,瑞士水可以減少90%的氣味,但無法完全消除氯的殘留,過濾液體雜質需要靠活性碳來吸附雜質;過濾自來水當中的氯,就必須使用傳統濾心做更換,為屬於耗材部分。

瑞士水可以解決90%的全戶淨軟水問題,如果真的很介意自來水當中的氯及液體雜質的話,建議可以在瑞士水的後面加一道傳統複合式濾芯來改善。

 

Q2:瑞士水會把舊水垢帶走嗎?

A2:如果已經形成的水垢物理特性都已經成形,且為原本的硬水方解石所產生是無法被帶走的,但如果是在封閉的水源內,例如太陽能熱水器及儲熱式電熱水器等,就可以把舊水垢慢慢的帶走。另外也需要看水垢積累的厚度,因為水在密閉空間不容易乾掉蒸發,所以瑞士水可以成為很好的介質把水垢帶走


建議在安裝瑞士水之前,先把家中浴室的地板磁磚、玻璃鏡子、水龍頭等先清洗一遍,再來觀察安裝瑞士水後形成的新水垢,會發現減少76~90%左右,且剩下形成的水垢變得容易清潔!

 

Q3:瑞士水可以使用測試紙、測試液或其他方式來檢驗嗎?

A3:瑞士水是利用水渦輪來產生靜電,利用伏特來改變物理結構,使硬方解石變成軟文石,以達到不易附著表面形成水垢,但水當中物質沒有增加或是減少而改變,在物質不變結構改變的情況下,檢測出來會是跟硬水的物質一樣。

 

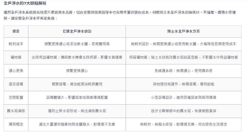
另外附上全戶淨水的7大缺點解析

(圖片來源:王建翔本人提供

 

如果真的要評價瑞士水這款產品,真的可以達到90分的超高標準,當然很多人可以接受瑞士水這款產品的特性,單以瑞士水軟水設備保固十年來說,很少有產品願意保固這麼久,再來這是保固年限不是使用年限!

 

畢竟傳統軟水設備光以每個月可以不用加鹽來說,每個月省下約300元,一年3600元,十年可省下36000元!加上樹脂耗材以及反洗需要用掉的水量費用將近5萬,再加上全戶淨水濾心每年更換十年下來更是高達8-10萬以上。

 

另外瑞士水可以面對各種狹窄環境的安裝,例如大樓浴室上方,樓梯間水表水閥以及頂樓水表水閥等等,如果同樣要花一筆預算,最新科技設備以及免耗材設備的瑞士水將會是您優先考慮的選擇!



『全台老闆人脈會』




延伸閱讀:



其他老闆人脈會合作活動







‌‌

‌‌

‌歡迎廣告行銷

老闆人脈商業平台0800-555-558

0939-888-887鄭先生

最愛人氣
2 likes
關鍵字
洗管管
水管清潔
瑞士水
免耗材軟水
免加鹽軟水
王建翔
淨水設備
淨水科技
淨水處理
青年創業典範
拍新聞